近日,继山东省教育学会公布全国NOC大赛山东区选拔赛将于5月21-22日举行后,济南市教育学会也迅速筹备全国NOC大赛济南赛区相关活动。




参与2021-2022学年全国NOC大赛的同学须登录NOC大赛官方网站进行报名(http://s.noc.net.cn/)。
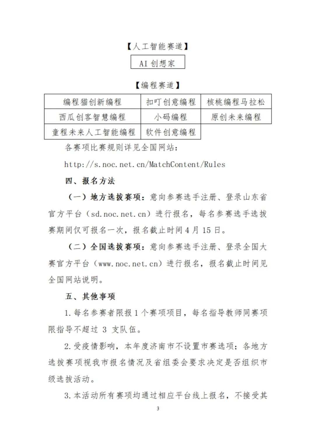
报名操作流程
✦
1.进入官方网站:http://s.noc.net.cn/

2.选择【省区】及【赛区】,选好【赛区】后点击【下一步】。


3.选择要报名的赛项,注意有区分全国选拔及地方选拔。点选【智能驾驶】赛项后会跳出提示,点击【继续】即可。



4.根据系统的提示,选择该赛项的参与【组别】。

5.填写参赛者的基本信息,如学生姓名、证件类型、民族、年级、监护人信息、学校地区、性别、证件号、出生日期、班级、家庭住址、学校地址,并上传2寸免冠电子照片。

6.填写指导教师信息,核对信息提交后就完成报名啦~
为助力参赛学生们及老师们更全面地了解赛事详情并做好扎实充分的准备,2021-2022全国NOC赛事培训将在全国中小学启动,包含赛项筹备、师资培训、组队训练、参赛运营等各方面的工作。
威盛创造栗作为全国NOC大赛合作支持单位及比赛考核专用设备供应商,也将为各地方学校单位做好培训及支持工作。
关于威盛
威盛电子集团山东公司是威盛电子集团打造的国内人工智能教育领导企业,致力于提供青少年人工智能教育解决方案,将智能硬件、智能软件平台、课程体系、师资培训、赛事活动、等级考试、AI实验室项目融为一体。教学对象实现全学段覆盖,教学场景涉及课堂教学、社团活动及实验教学等全方位、多场景,打造定制化人工智能教育全方位解决方案。
