




023-2024学年全国中小学信息技术创新与实践大赛(NOC大赛)“智能驾驶”赛项规则,已正式公布:













NOC大赛-智能驾驶赛项
一战略合作单位
威盛电子作为战略合作单位,将继续为NOC大赛“智能驾驶”赛项提供专业技术支持。践行“科技向善”、“以赛促学”的理念,致力探索“科技+教育”的实践之路,助力教育公平化、个性化、多元化目标的实现,鼓励青少年尝试新颖、享受创意、感受创造力,促进青少年数字教育的普及和推广。

二赛项介绍
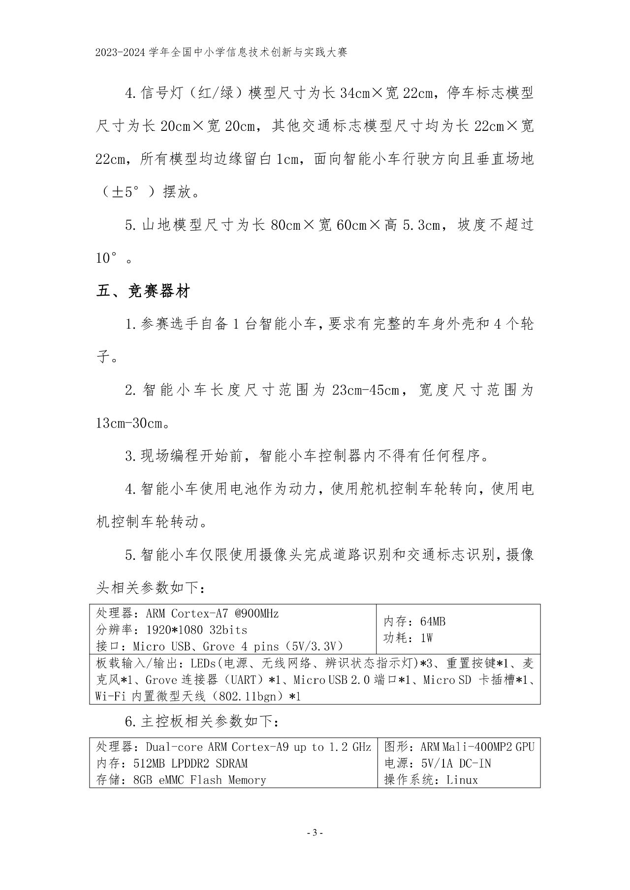
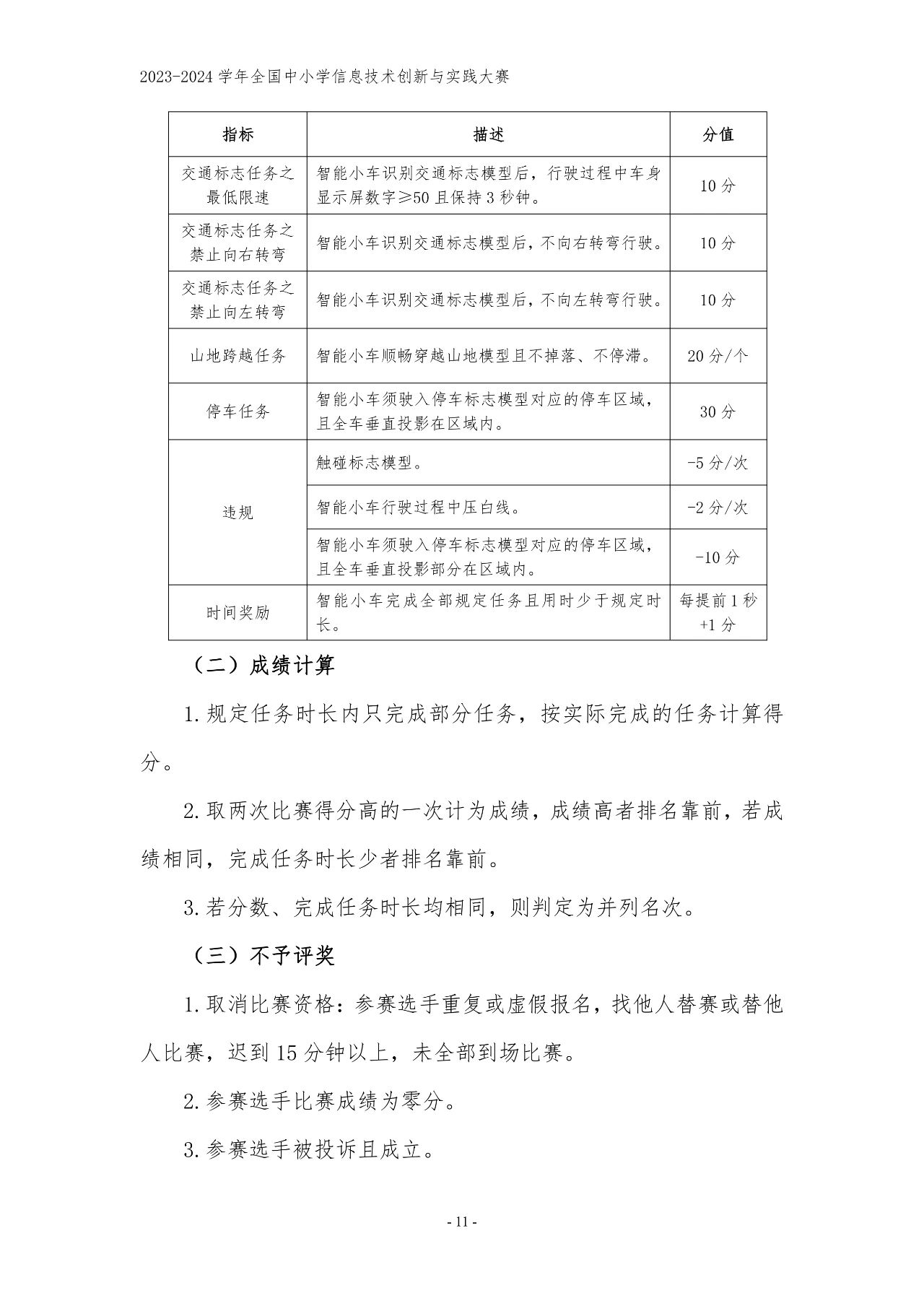
“智能驾驶”作为人工智能应用领域的一个重要方向,对人工智能技术有着极高的要求,需要利用各种具有不同功能的传感器以及摄像头等设备,结合编程平台,实现车路协同,并且可以有效的处理各种突发的交通状况。
NOC大赛基本介绍
NOC大赛由中国人工智能学会主办,中国信息技术教育杂志社承办,是面向全国青少年开展的人工智能普及性活动,旨在全面提升学生信息素养、创新精神、实践能力。首届NOC大赛于2002年9月在人民大会堂启动,至此每年举办一届。十余年来,始终坚决贯彻党的教育方针,遵循教育教学规律和青少年成长规律,注重全面提升学生信息素养,体现发展素质教育要求,受到广大师生的欢迎和积极参与。

自2019年起,NOC大赛已连续多年入选教育部竞赛“白名单”—《面向中小学生的全国性竞赛活动名单》。是全国开展信息技术教育以来,具备大规模性和影响力的中小学信息技术普及活动之一。
教育部权威性、大赛普及性、专业提高性、含金量是NOC大赛的特色,通过大赛的开展,发现和培养一批具有科技创新意识和实践能力的优秀人才,也涌现出一大批富有个性创意和自主创新的高水平作品。
关于威盛创造栗
▼▼▼
威盛创造栗是威盛集团旗下的人工智能教育领导品牌,致力于提供青少年人工智能教育解决方案,将智能硬件、智能软件平台、课程体系、师资培训、赛事活动、等级考试、AI实验室项目融为一体。教学对象实现全学段覆盖,教学场景涉及课堂教学、社团活动及实验教学等全方位、多场景,打造定制化人工智能教育全方位解决方案。
如果你想了解更多信息欢迎拨打010-59852218
